跳到主要內容 長榮大學 臺南市歸仁區全民運動中心
臺南市歸仁區全民運動中心
  • :::
  • 長榮大學
  • 網站導覽
  • English
  • 訊息中心
  • 中心介紹
  • 課程資訊
  • 活動資訊
  • 場地租借
  • 報名專區
  • 活動紀錄
  • 法規專區
  • 交通資訊
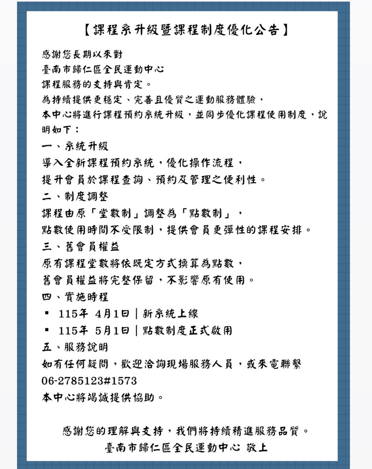
【課程系統升級暨制度優化公告✨】
::: 最後更新:2026/03/31

【課程系統升級暨制度優化公告✨】

【課程系統升級暨制度優化公告✨】

為了提供更順暢、更彈性的運動體驗
我們即將進行課程系統升級與制度優化📲

🔹 全新預約系統上線
🔹 課程由「堂數制」改為「點數制」
🔹 舊會員權益完整保留

📅 4/1 新系統正式上線
📅 5/1 點數制度啟用

讓你預約更方便、上課更自由💪
如有任何問題,歡迎私訊官方或洽詢現場人員!

#歸仁全民運動中心 #課程升級 #點數制 #健身生活 #運動日常 台南健身

檔案下載
  • 【課程系統升級暨制度優化公告✨】
  • ::: Copyright © 臺南市歸仁區全民運動中心
  • 71101 台南市歸仁區長大路1號 體育館一樓(左側)
  • 體育館 1F 體育館一樓左側
  • 電話 (06)-2785123 #1571~#1574
  • grsc1572@mail.cjcu.edu.tw
  •  
  • 資安政策 ‧ 隱私權 ‧ 瀏覽人次 123475
  • http://cjcu.tw/d/grsc
  • 後台管理