跳到主要內容 長榮大學 校牧室
校牧室
  • :::
  • 長榮大學
  • 網站導覽
  • English
  • 訊息中心
  • 成員介紹
  • 團契事工
  • 獎助學金
  • 代禱專欄
  • 畢契園地
  • 長榮堂
  • 奉獻捐款
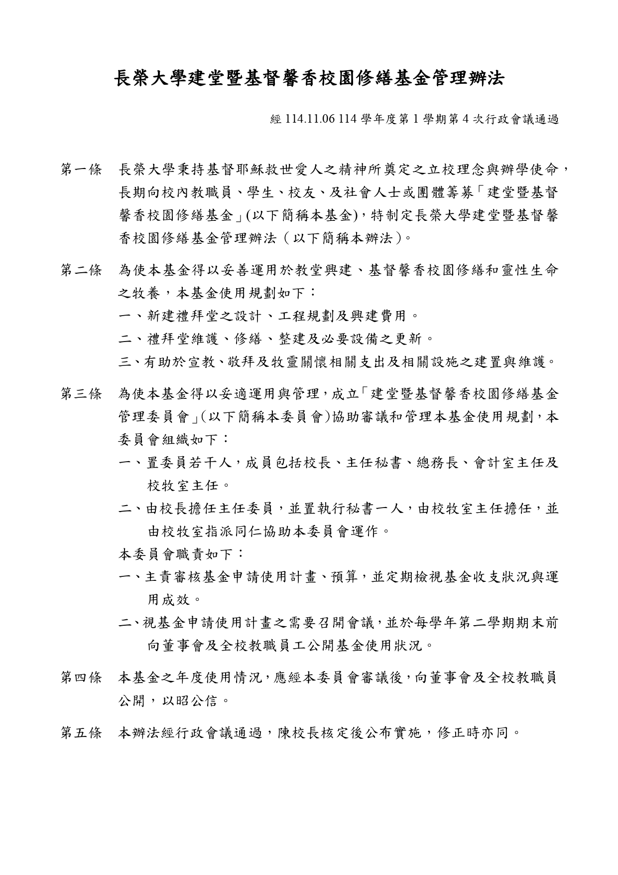
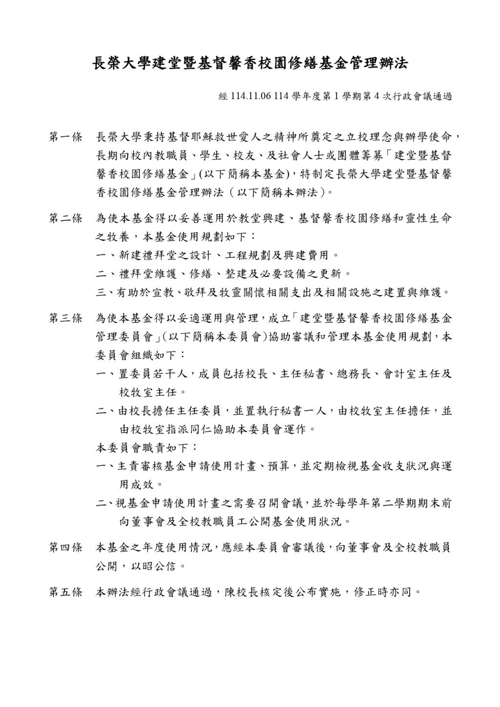
長榮大學建堂暨基督馨香校園修繕基金管理辦法
::: 2025/12/2 上午 09:39:00

長榮大學建堂暨基督馨香校園修繕基金管理辦法

長榮大學建堂暨基督馨香校園修繕基金管理辦法

檔案下載
  • 長榮大學建堂暨基督馨香校園修繕基金管理辦法
捐款項目及方式 仁愛基金籌募 信望愛清寒獎助學金籌募 清寒獎助學金籌募 建堂暨基督馨香校園修繕基金
  • ::: Copyright © 長榮大學 校牧室
  • 71101 台南市歸仁區長大路1號 (行政大樓一樓)
  • 行政大樓 1F 行政大樓1樓
  • 電話 (06)2785123 #1030、#1031、#1033、#1034、#1035
  • chaplain@mail.cjcu.edu.tw
  •  
  • 資安政策 ‧ 隱私權 ‧ 瀏覽人次 685240
  • http://cjcu.tw/d/pastor
  • 後台管理